在現代LED照明系統中,高效能、高功率因數以及高精度的電流控制是實現優質照明效果的關鍵。PL3760作為一款隔離型原邊控制LED驅動芯片,以其卓越的性能和創新的設計,為LED驅動領域帶來了新的突破。本文將深入探討PL3760的主要特性、典型應用以及其內部框架圖所揭示的功能細節。
PL3760是一款專為隔離型PFC(功率因數校正)LED驅動設計的芯片,它集成了多種先進的功能和特性,以滿足現代LED照明系統對高效能和高可靠性的需求。以下是PL3760的主要特性:

PL3760采用原邊控制技術,去除了傳統的次級反饋電路和光耦,這一創新設計不僅簡化了電路結構,還顯著降低了系統成本。通過原邊控制,PL3760能夠實現高精度的輸出電流調節,同時保持系統的穩定性和可靠性。
PL3760內置的PFC控制電路能夠實現高功率因數,確保在寬輸入電壓范圍內都能保持高效的電能轉換。這對于提高整個照明系統的能效和減少電網諧波污染具有重要意義。
PL3760具備全面的保護功能,包括LED開路/短路保護、逐周期限流、VCC欠壓/過壓保護以及過溫保護。這些保護功能不僅提高了系統的安全性,還延長了LED燈具的使用壽命。
通過谷底導通模式,PL3760能夠有效降低開關損耗,提高系統的整體效率。這種模式確保了功率管在電壓最低點導通,從而減少了開關過程中的能量損失。
PL3760提供了可編程線電壓補償功能,能夠根據輸入電壓的變化自動調整輸出電流,確保在全輸入電壓范圍內都能實現精確的電流調節。這一特性對于提高照明系統的穩定性和一致性至關重要。
PL3760能夠實現高精度的電流輸出,確保LED燈具在不同工作條件下都能保持一致的亮度和色溫。這對于商業照明和專業照明應用尤為重要,因為這些應用對光的質量和一致性有嚴格的要求。

PL3760的高效能和多功能特性使其適用于多種LED照明應用,尤其是在需要高功率因數和高精度電流控制的場合。以下是PL3760的一些典型應用:
PL3760非常適合用于T8/T10 LED燈串的驅動,這些燈串通常用于商業照明和工業照明。PL3760能夠提供穩定的電流輸出,確保燈串在不同輸入電壓下都能保持一致的亮度和光效。
對于需要高功率因數的LED燈具,PL3760是一個理想的選擇。其內置的PFC控制電路能夠確保燈具在寬輸入電壓范圍內都能保持高效的電能轉換,同時減少電網諧波污染。
PL3760的高精度電流輸出和可編程線電壓補償功能使其能夠輕松集成到智能照明系統中。這些系統可以根據環境光線、時間和用戶需求自動調整亮度和色溫,實現節能和智能化的照明效果。
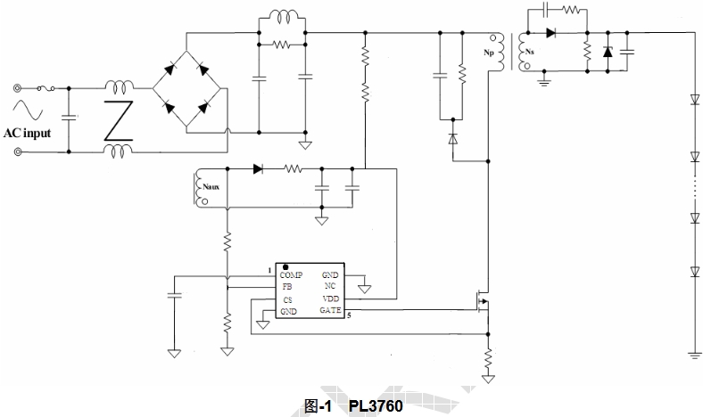
PL3760的內部框架圖揭示了其復雜而高效的設計,以下是對其主要功能模塊的解析:

PL3760在系統上電后,通過啟動電阻給VCC引腳的電容充電,當VCC電壓達到啟動閾值時,芯片開始工作。預充電功能可以快速啟動系統,減少啟動時間,提高系統的響應速度。
PL3760通過原邊控制實現了高精度的LED恒流控制。通過去除次級反饋電路和光耦,PL3760不僅降低了系統成本,還提高了系統的穩定性和可靠性。LED輸出電流的計算公式為:
其中,N是原邊和副邊電感匝數比,Rcs是電流采樣電阻。
PL3760采用準諧振模式工作,通過檢測功率管源漏電壓的過零點來控制功率管的導通。這種模式不僅減少了開關損耗,還提高了系統的效率和EMI性能。
PL3760內部集成了逐周期限流功能,通過功率管源極與地之間的電阻進行電流采樣。內部的LEB(前沿消隱)電路可以有效消除信號毛刺,減少外部元件數量,提高系統的可靠性。
PL3760具備過壓保護和開路保護功能。當輸出電壓超過設定的過壓保護點時,芯片將停止工作,保護系統免受損壞。同時,PL3760還具備LED開路保護功能,當LED燈串發生開路時,芯片將停止工作,避免系統過壓。
PL3760集成了過溫保護功能,當芯片溫度超過設定的過溫保護點(通常為150℃)時,芯片將停止工作,保護系統免受高溫損壞。
PL3760提供了可編程線電壓補償功能,通過在CS端增加ΔVcs_c作為線電壓補償,可以有效改善輸出電流隨輸入電壓變化的現象。線電壓補償的計算公式為:
其中,k是相關因數,NAUX和NP分別是輔助繞組和原邊電感匝數,RFBU是反饋電阻。
PL3760作為一款隔離型原邊控制LED驅動芯片,以其高功率因數、高精度電流輸出、低開關損耗以及全面的保護功能,為LED照明領域提供了一種高效、可靠的解決方案。其創新的原邊控制技術和多種保護功能,不僅簡化了電路設計,還提高了系統的穩定性和可靠性。PL3760適用于多種LED照明應用,包括T8/T10 LED燈串、高功率因數LED燈具和智能照明系統,能夠滿足不同用戶對高效能和高質量照明的需求。隨著LED照明市場的不斷發展,PL3760無疑將成為推動行業發展的關鍵技術之一。