不論大小電子設備,電源管理模塊是核心組件之一,它直接影響到設備的性能和可靠性。LP3799FAC型號12V4A電源方案,以其集成MOS管、小體積、大功率輸出的特點,為48W電源設計提供了一個高效的解決方案。本文將詳細介紹該電源方案的原理圖、PCB板設計以及樣板實物圖BOM清單等。

LP3799FAC是一款設計用于提供12V4A輸出的48W電源方案。它采用了原邊控制技術,內部集成了高壓功率管,使得整個電源方案在保持小體積的同時,能夠提供較大的功率輸出。這種設計特別適合于空間受限但又需要較高功率輸出的應用場景,如充電器、適配器和其他恒壓恒流應用場合。

集成>650V功率管;支持CCM和DCM多模式工作方式
全電壓范圍內±5%的恒壓輸出特性;全電壓范圍內±5%的恒流輸出特性
特有的PEAKLOAD功能;優異的EMI特性;優異的音頻特性
低啟動電流,實現低待機功耗<75mW
可編程的輸出線纜補償功能
內置環路補償方式,省略外圍補償元件;內置軟啟動電路
多重保護機制:
☆ 可編程輸入過欠壓保護
☆ FB反饋電阻開短路保護
☆ CS開短路保護
☆ 輸出短路保護
☆ 輸出過壓保護
☆ 電感過電流保護
☆ 同步共通保護/短路保護
☆ 過溫保護(OTP)
☆ VCC過壓保護/VCC欠壓保護

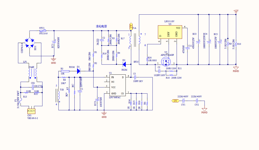
LP3799FAC的原理圖設計體現了其高度集成和優化的特點。電路圖中,我們可以看到主要的電源管理IC(U1),以及與之配合的外圍元件,包括輸入濾波器、變壓器、輸出整流和濾波電路等。電路設計中還包含了多重保護機制,如輸入過欠壓保護、輸出短路保護、過溫保護等,確保電源方案的穩定性和安全性。
在PCB板設計中,我們注重了電路的布局和走線,以優化電源方案的性能和減少電磁干擾(EMI)。以下是LP3799FAC電源方案的PCB板設計圖:




布局設計:電源管理IC位于PCB板的中心位置,以最短的路徑連接到關鍵的外圍元件,如變壓器和輸出電容。這種布局有助于減少功率損耗和提高效率。
走線設計:高電流走線盡可能寬,以減少電阻和熱損耗。同時,敏感信號線與高電流走線保持適當的距離,以減少干擾。
散熱設計:考慮到功率管和其他熱敏元件的散熱需求,PCB板設計中包含了散熱孔和散熱焊盤,以提高散熱效率。
給客戶開發的樣板實物圖如下:


元件布局:所有元件按照PCB板設計圖精確布局,確保了電路的正確性和可靠性。
焊接質量:所有焊點都經過精心焊接,確保了良好的電氣連接和機械強度。
散熱措施:實物圖中可以看到散熱孔和散熱焊盤的實際應用,這些措施有助于在實際工作中有效散熱。


三佛科技提供樣品、完整資料,技術支持~
LP3799FAC電源方案以其集成MOS管、小體積和大功率輸出的特點,為48W電源設計提供了一個高效、可靠的解決方案。通過精心設計的原理圖、PCB板和樣板實物圖,我們可以看到該電源方案在實際應用中的優越性能。無論是在充電器、適配器還是其他恒壓恒流應用場合,LP3799FAC都能展現出其卓越的性能和可靠性。