在當今電子設備日益普及的時代,充電器和適配器作為電子設備的“能量補給站”,其性能和能效的重要性不言而喻。隨著人們對環保和節能的重視,以及對電子設備充電速度和穩定性的更高要求,一款高效、穩定且符合能效標準的充電器/適配器方案成為了市場的迫切需求。FT839xx/FT8393xx系列AC-DC恒壓恒流芯片應運而生,為PSR(Primary-Side Regulation,原邊控制)充電器/適配器的設計提供了一種創新且高效的解決方案。
FT839xx/FT8393xx系列芯片是專為滿足DoE(美國能源部)和CoC(歐洲協調委員會)六級能效標準而設計的AC-DC恒壓恒流芯片。該系列芯片內置功率管,具備性能穩定、成本低、體積小、效率高等特點,能夠覆蓋3W~50W的瓦數范圍,廣泛適用于各種電子設備的充電器和適配器設計。

FT839xx/FT8393xx系列芯片在設計上充分考慮了能效優化,能夠輕松滿足DoE和CoC六級能效標準。以FT839NB1為例,在115V和230V輸入電壓下,其平均效率分別達到了78.2%和76.6%,遠高于標準要求的73.6%,且余量達到了3.0%。這意味著在實際使用中,該芯片不僅能夠高效地將電能轉換為設備所需的能量,還能在不同負載條件下保持穩定的能效表現。

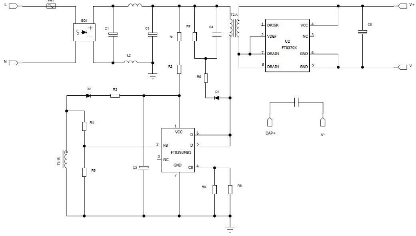
該系列芯片采用了先進的控制技術,能夠實現恒壓恒流輸出,確保在不同負載條件下為設備提供穩定的充電電壓和電流。例如,在5V-2.4A的應用場景中(FT8393MB1+FT8370B),其平均效率在115V和230V輸入電壓下分別達到了88.48%和87.40%,余量高達7.0%,遠超標準要求的79.9%。這種穩定的輸出性能對于延長電子設備的使用壽命和提高充電安全性至關重要。
在現代電子設備中,電磁干擾(EMI)是一個不可忽視的問題。FT839xx/FT8393xx系列芯片在設計上注重低噪聲和良好的EMC性能,能夠輕松通過UL/CE等國際標準認證。這意味著使用該芯片設計的充電器/適配器在實際使用中不會對周邊電子設備產生電磁干擾,同時也能夠抵抗外部電磁干擾,保證自身穩定運行。
FT839xx/FT8393xx系列芯片憑借其廣泛的瓦數覆蓋范圍和優異的性能表現,適用于多種應用場景。從3W的小型電子設備到50W的大功率設備,該系列芯片都能提供可靠的充電解決方案。例如,對于常見的5V1.0A和12V0.4A的充電需求,FT839N芯片能夠以Bx SOP8的封裝形式提供穩定高效的充電支持。而對于更高功率的需求,如18W的5V3.4A或12V2.0A,FT8393M芯片則能夠以SOT23-5的封裝形式滿足。

該系列芯片提供了多種封裝形式,包括SOP8、SOP7、DIP7、PSOP8和SOT23-5等,以滿足不同客戶的設計需求。同時,FT839xx/FT8393xx系列芯片還具備良好的兼容性,能夠與市場上主流的電子元件和電路設計無縫對接,大大降低了設計難度和成本。

在競爭激烈的充電器/適配器市場中,FT839xx/FT8393xx系列芯片憑借其高效率、穩定性能、低噪聲和良好的EMC表現,以及符合國際能效標準的優勢,具有明顯的市場競爭力。隨著全球對節能環保的重視和電子設備市場的持續增長,該系列芯片的應用前景廣闊。它不僅能夠幫助制造商滿足日益嚴格的能效法規要求,還能夠為消費者提供更高效、更安全、更環保的充電解決方案。
提供樣品,技術支持~
FT839xx/FT8393xx系列AC-DC恒壓恒流芯片為PSR充電器/適配器的設計提供了一種創新且高效的解決方案。它在高效率、穩定性能、低噪聲和良好的EMC表現等方面均展現出卓越的性能,同時滿足DoE和CoC六級能效標準,具有廣泛的適用性和良好的市場前景。對于追求高效能、穩定性和符合環保要求的充電器/適配器制造商來說,FT839xx/FT8393xx系列芯片無疑是理想的選擇。