在當今電子設備日益普及的時代,電源管理芯片作為電子設備的核心部件之一,其性能直接影響到整個系統的穩定性和效率。PL3326CE,作為一款由聚元微推出的15W高精度AC/DC反激式開關電源芯片,憑借其出色的性能和豐富的功能,成為了眾多電源設計工程師的優選。

PL3326CE是一款高效率、高集成度的PWM功率開關,專為小于15W的AC/DC反激式開關電源設計。它通過去除光耦以及次級控制電路,簡化了傳統恒流/恒壓的設計,實現了高精度的電壓和電流調節。這種設計不僅提高了電源的穩定性和可靠性,還降低了系統的復雜度和成本。

內置高集成度功率MOSFET:PL3326CE內部集成了高壓功率MOSFET,減少了外部元件數量,降低了PCB面積和系統成本。
高精度恒壓/恒流調節:3芯片具有+/-5%的恒壓調節精度,能夠在全電壓范圍內實現高精度的電流調節,確保輸出電壓和電流的穩定性。
自適應多模式PWM/PFM控制:PL3326C采用自適應多模式PWM/PFM控制,根據負載情況自動切換工作模式,提高系統效率,降低能耗。
豐富的保護功能:內置逐周期峰值電流檢測、欠壓保護、過壓保護等多種保護功能,確保芯片在異常狀態下的安全運行。
低啟動電流和工作電流:芯片具有低啟動電流和工作電流,降低了系統的功耗,提高了電源的效率。
良好的動態響應:PL3326CE具有良好的動態響應特性,能夠快速響應負載變化,保證輸出電壓和電流的穩定性。
PL3326CE廣泛應用于各種小功率電源適配器和充電器領域,如手機/無繩電話充電器、數碼相機充電器、消費類的備用電源等。其高精度的恒壓/恒流調節功能,能夠滿足這些設備對電源穩定性和效率的嚴格要求。
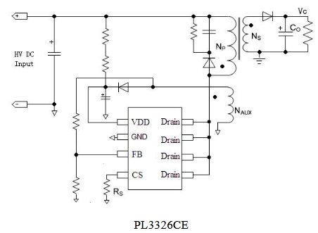
PL3326CE的典型應用電路簡單且高效。芯片通過輔助繞組采樣輸出電壓,實現恒壓/恒流控制。在恒壓工作模式中,內部誤差放大器對采樣的電壓進行調節,從而得到恒定的輸出電壓。在恒流工作模式中,芯片保持輸出電流恒定,不受輸出電壓大小的影響。

高效率:PL3326CE的高效率設計,使其在輕載和重載條件下都能保持較高的效率,降低了系統的能耗。
高集成度:芯片內部集成了高壓功率MOSFET和原邊控制模塊,減少了外部元件數量,簡化了電源設計。
高精度:+/-5%的恒壓調節精度和全電壓范圍內的高精度電流調節,確保了輸出電壓和電流的穩定性。
可靠性:豐富的保護功能和良好的動態響應特性,提高了芯片的可靠性和穩定性。
PL3326CE作為一款15W高精度AC/DC反激式開關電源芯片,憑借其高效率、高集成度、高精度恒壓/恒流調節以及豐富的保護功能,成為了小功率電源適配器和充電器領域的理想選擇。其出色的性能和可靠性,能夠滿足各種電子設備對電源穩定性和效率的嚴格要求,為電源設計工程師提供了一個高效、可靠的解決方案。